언론보도
<한국반려동물신문>2022 KCIA한국소비자산업평가 발표...반려동물 부문 소비자 권익 진일보
한국반려동물경제인협회
2022-11-18
242
시설분야와 온라인 판매처 분야로 나뉘어 발표
반려동물과 반려인 모두를 위한 서비스 및 제품 제공 업체 노고 치하
국내 반려동물 산업이 급격한 외형적 성장을 거듭하고 있지만 관련 법·제도가 미비해 대책마련이 필요한 상황 속에서 반려동물과 소비자 권리보호를 위해 공정성을 기반으로 한 반려동물 분야 우수업체가 공개돼 눈길을 끌고 있다.
대한소비자협의회가 주최하고 한국소비자평가가 주관하는 '2022 KCIA 한국소비자산업평가 '반려동물''에서 온라인 판매처와 시설 분야의 최종 우수 업체 명단을 발표했다.

▲2022 KCIA한국소비자산업평가 반려동물 부문 (사진=KCA한국소비자평가 제공)
본 평가는 표준산업분류에 따른 업종별 소비자평가 결과 우수한 기업을 발표하여 소비자들은 소비자법에서 보장하는 소비자의 8대 권리를 보장받고 기업은 평가 결과를 대중에게 알림으로써 기업가치를 향상시키는 양대 목적을 이루기 위하여 실시되고 있으며, 특히 본 평가의 반려동물 부문은 반려동물 양육 인구 1천만 시대를 맞아 반려동물 관련 서비스 산업의 발전을 도모하며, 동시에 이용소비자들에게 높은 평가를 받은 우수 업체를 선정한 후 소비자에게 소개하고자 진행됐다.
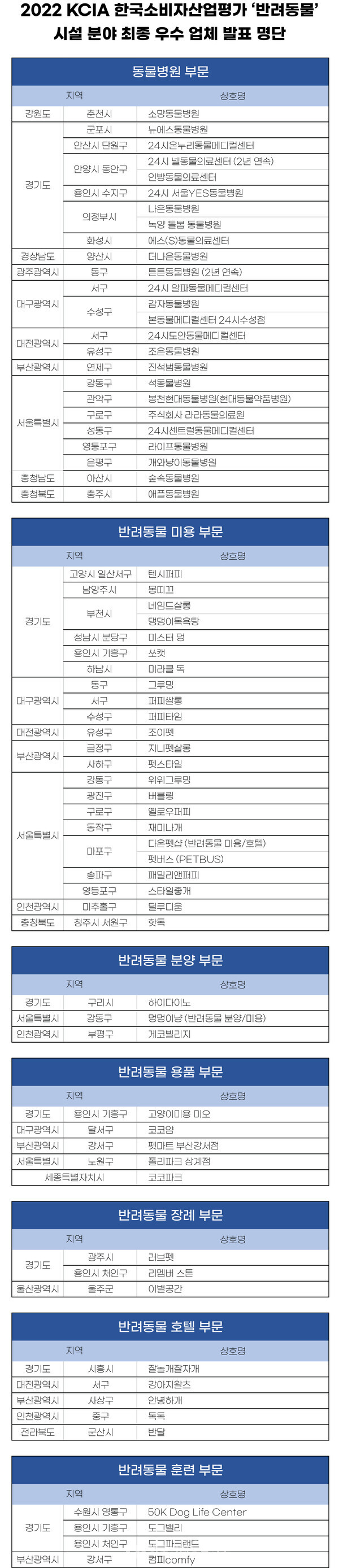
시설 분야 우수업체는 지난 6~8월 중 포털사이트 등의 리뷰 수를 기반으로 전국 1만3122개의 업체를 지역, 부문별로 나누어 사전 조사를 실시한 결과, 상위 29.74% 이내의 평가를 받아 엄선된 후보군에게 후보자 안내가 이루어졌다.
또 온라인 판매처 분야 우수업체는 동 기간 포털에서 판매되는 제품 카테고리별 리뷰 수를 기반으로 진행된 사전조사에서 소속 제품 카테고리 내 상위 평가를 받아 엄선된 최종 후보군을 대상으로 했다.
최종 평가 기준은 시설 분야는 △서비스 전문성 △서비스 이용 편의 △서비스 만족도 △직원의 친절도 △전반적 평가 총 5가지 항목으로 평가하여 각 지역, 부문별 최종 우수 업체를 선정했고, 온라인 판매처 분야 우수업체는 △제품 만족도 △배송 만족도 △컴플레인 응대 △재구매 의사 △전반적 평가 총 5가지 항목으로 평가하여 각 제품 카테고리 부문별 최종 우수 판매처를 선정했다.
▲ 시설 분야 우수업체 명단 (사진=KCA한국소비자산업평가 제공)
▲ 온라인 판매처 분야 우수업체 명단 (사진=KCA한국소비자산업평가 제공)
한국소비자평가 관계자는 “2022 KCIA 한국소비자산업평가 ‘반려동물’은 반려동물과 반려인 모두를 위한 특화 서비스 및 제품을 제공하는 업체의 노고를 치하하는 발표이며 반려동물과 공존하고자 하는 대중의 관심이 증가함에 따라 매년 전문화된 조사와 평가를 통해 소비자들에게 더욱 유익한 정보를 전달하기 위하여 노력하겠다” 고 말했다.
출처 : 한국반려동물신문(http://www.pet-news.or.kr)